Disclaimer: This Website is currently undergoing a major overhaul, so mobile elements may not display correctly. Thank you for your understanding :)
ETERNAL
Design of Eternal
Eternal is a stylised combat action RPG, heavily inspired by From Software’s souls-like games but designed specifically for a more casual audience while retaining a souls-like gameplay loop. You, the Inquisitor, are the last hope in purging the Kingdom of Stormhaven of the evil that possesses it. Fight your way out of the ominous dungeon, explore the pillaged city and you’ll find a range of secrets to help you on your mission. Utilize a unique range of weapons, spells and items to defeat the horde of enemies that dwell across the kingdom.
Features
-
Fight through hordes of enemies
-
Adventure through a diverse set of environments
-
Collect weapons from chests and use them to battle increasingly difficult enemies
-
Save your progress at bonfires
-
Use grenades and spells to deal damage at range
Main Contributions
-
World and Level Design for the Dungeon, Cave , Town and City areas
-
Environmental storytelling via the placement of assets to help build the narrative of an overrun city
-
Organizing playtest session to acquire public user feedback
-
Managing all production related work in terms of settings milestone deadlines and organizing team scrums
-
Supporting the implementation of gameplay mechanics with the code team
-
Creating supporting 3D assets to accommodate the existing Synty studios asset packs used
Moodboards and References
Below you will find the design moodboards I used to plan the overall style and gameplay of each level environment
Tutorial
The tutorial was designed to be a methodical linear approach to teaching players each mechanic of the game. They are first introduced to looting and equipping weapons followed by defeating their first followed by spells and more. It follows a teach then test design where players get the chance to use what they have learned in a more non linear section for the level to feel less like a tutorial and more like an easier section of the game
Level 1
The 1st level of the game was designed to be semi linear allowing the player to explore and take multiple different paths that would lead to shortcuts and additional items. This teaches the player to explore by rewarding them with items for doing so, preparing them for gameplay within future levels
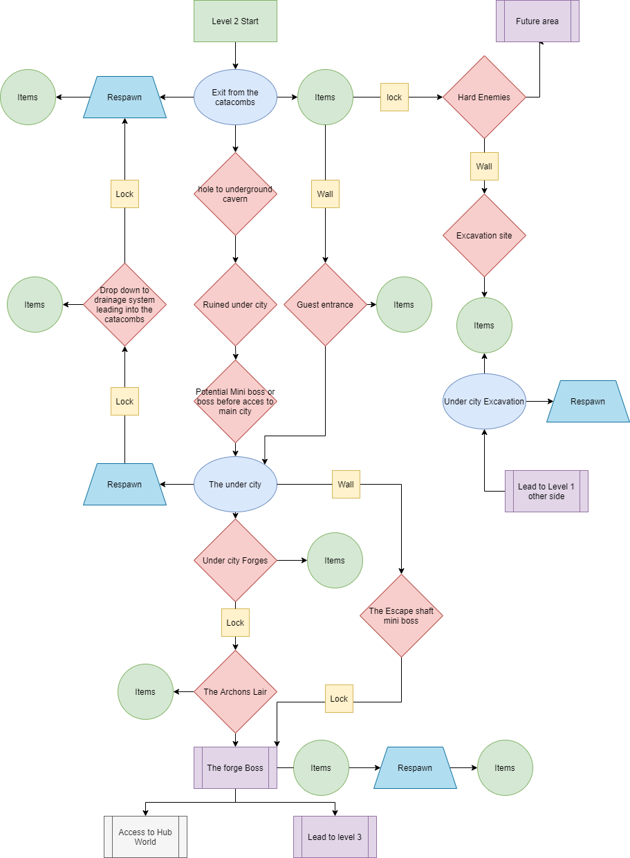
Level 2
Level 2 leads to the first major boss battle within the game the Archon. The level offers multiple optional paths that descend into the depths of a large mine at the end of which a major boss awaits who holds the key to exit the mines into the outcrops of the city
Level 3
The 3rd level would focus on offering more options to the players breaking out from a cave environment into an open aired village environment with the caves mouth leading to the outskirts of the village the open ended sightlines would shift gameplay empowering the player with more choice to make their way through the dilapidated village to uncover its mysteries
Level 4
After defeating the mage in level 3 a portal would open up to the castle gates which were encountered in the first level but were locked. With the key in hand the player will ascend the walkways of the castle to destroy the evil king within the sanctity of is keep
Top Down Plans
Below you will find top down plans for each of the main levels within the game including generic rooms used to help gain inspiration when designing and populated rooms with assets and enemies to keep them fresh and immersive.
Levels were designed in a Linear and semi linear fashion
















































